黑料正能量

黑料正能量 欢迎您

国际交流

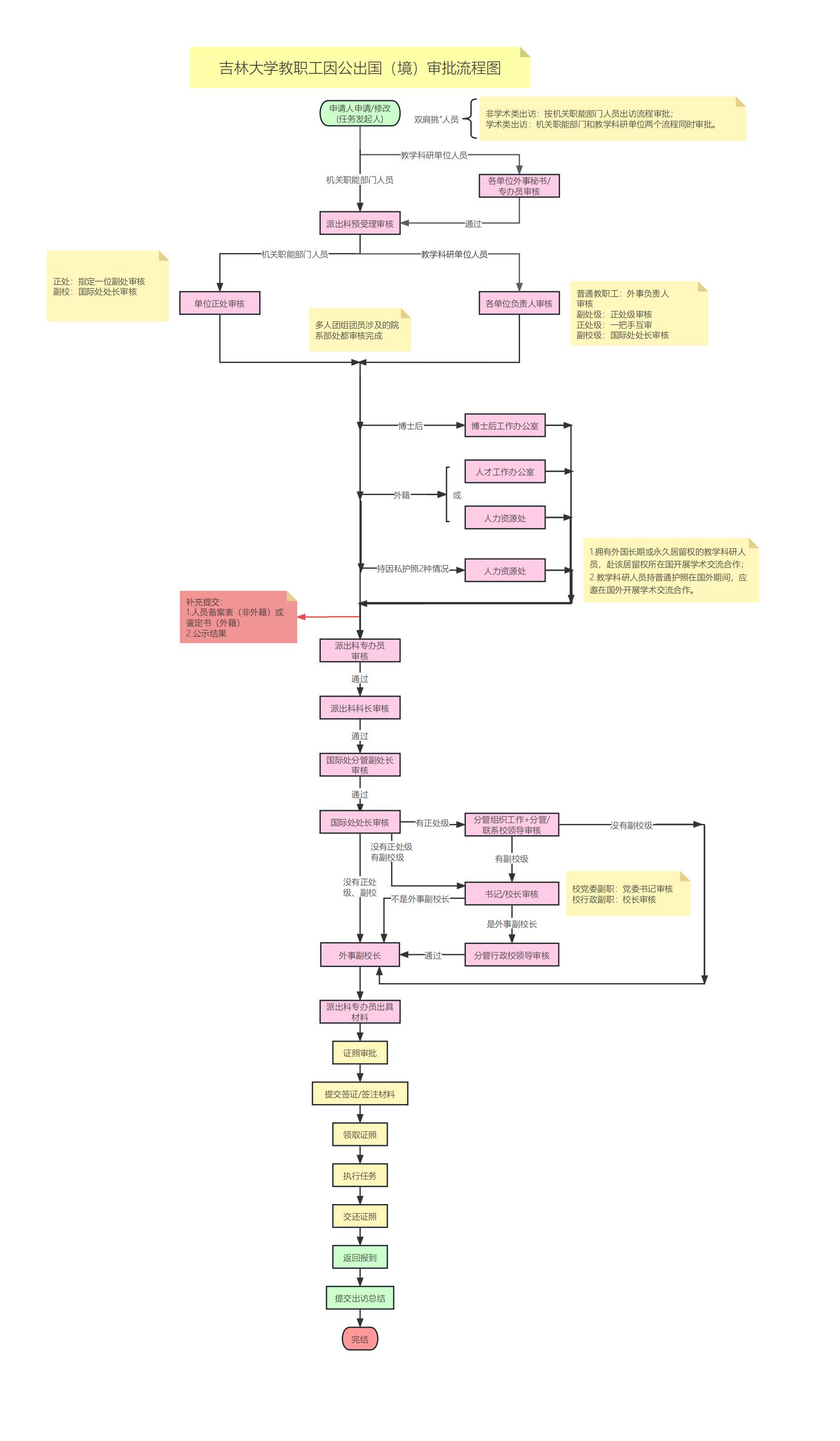
教职工因公临时出国(境)

黑料正能量 教职工因公临时出国(境)申报及审批流程图

日期:2023-04-04 19:14:54 作者: 访问量:


上一篇:黑料正能量 教职工因公临时出国(境)申办流程